2月23日。甲府は夏日です。
あ、暑かったぁぁぁ。今からこんな気温では、6月7月8月とどうなってしまうのでしょうか。恐ろしいです。
WANウォッシュ併設のカフェではかき氷もお出しする予定ですので、今年の夏はかき氷でひんやりしながら乗り切りましょう!
さて、愛犬が急にごはんを食べなくなると、「どこか具合が悪いのかも…」と本当に心配になりますよね。
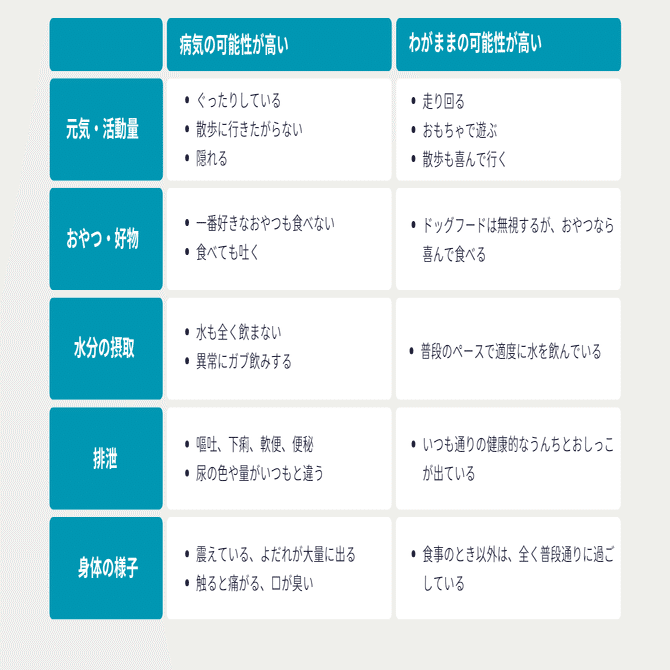
見極めの最大のポイントは、食欲以外の異常が隠れていないかを観察することです。
病気とわがままの比較チェック表

わがままのサインにすべて当てはまる場合は、もっと美味しいものが出てくるのを待っている状態である可能性が高いです。
愛犬の食欲不振がわがままだと感じた場合の対応
もし「元気はいっぱいで、ただのわがままかも?」と思ったら、以下のルールを試してみてください。
ごはんを出しっぱなしにしない(30分ルール)
ごはんを出して30分経っても食べない、または遊び始めたら、お皿を片付けてください。心を鬼にして、甘やかさないことが大切です。
次の食事まで一切のおやつを絶つ
間食をなくし、「今このごはんを食べないと、次まで何ももらえない」と犬に学習させます。
水さえしっかり飲んでいれば、健康な成犬が1〜2日ごはんを食べなくても健康に大きな害はありません。お腹が空けば諦めて食べるケースがほとんどです。
【重要】ただのわがままと決めつけてはいけないケース
おやつを食べるからといって、100%病気ではないと言い切れないのが犬の難しいところです。
以下のような場合は、すぐに獣医師に相談してください。
子犬やシニア犬、持病がある犬の場合
成犬と違い、体力がなく急激に低血糖や脱水症状を起こす危険があります。半日〜1日食べないだけでも、かかりつけ医に連絡して指示をあおいでください。
硬いフードだけを残す場合
元気があり、柔らかいおやつは食べるのに、ドライフードだけを残すということもあります。
その場合、ただのわがままではなく、歯周病や口内炎などで口の中に痛みがあり硬いものが噛めないというサインであることがあります。
おかしいなと思ったときにはぜひ獣医師へ相談してください。
いつまで様子を見ていいの?
犬は本能的に痛みや不調をギリギリまで隠す動物です。
「元気でおやつも食べるからただのわがままだろう」と思っていても、実は腎臓病や肝臓病などの内臓疾患の初期症状が隠れており、胃のムカつきから食欲が落ちていただけ、というケースもあります。
これは血液検査やエコー検査をしない限り、獣医師でも外見からは判断できません。
一般的な目安として、成犬なら1〜2日は様子をみても大丈夫なことがほとんどです。
しかしわんちゃんの食欲や病気については個体差が非常に大きく、一概には言えません。
迷った時は自己判断せず、かかりつけの動物病院に電話で「このような症状だが様子を見ていいか」と確認するのが最も確実で安全です。
愛犬の食べムラを改善するには
病気ではないけれど、食べない。
そんな状況を改善するには、飼い主さんの毅然とした態度とルールの徹底が最も効果的です。
食事にかける時間を決め、その時間を過ぎても食べない場合は、犬が見ている前で無言で食器を片付けます。
食器を下げた後、次の食事の時間までおやつを一切与えないことも大切です。
フードを少し温めてみる
食事に興味のないわんちゃんには、フードをアレンジすることも効果的です。
犬は味覚よりも嗅覚で食べ物の美味しさを判断します。
フードをレンジで数秒温めるか、少量のぬるま湯でふやかして人肌程度(約40℃)に温めると、お肉の脂の香りがフワッと立ち上がり食欲を刺激します。
食前に運動し、お腹をすかせる
ごはんの前にしっかり散歩に行き、エネルギーを消費させてお腹を空かせることも重要です。
また、食事の場所が騒がしいと食べないデリケートな子もいるため、落ち着いて食べられる静かな環境を作ってあげることも大切です。
愛犬の食事の悩みを解決しよう!
ドッグフードを食べなかった時、飼い主さんが心配して、おやつを与えたり、トッピングを追加したりしていないでしょうか?
食べない愛犬を心配してかまってあげていると、わんちゃんは「ごはんを食べなければ、大好きな飼い主さんがずっと付きっきりで優しくしてくれる」と学習し、わざと食べ渋るようになってしまいます。
心苦しいとは思いますが、毅然とした態度で接してあげてください。
ペットセルフシャンプーWANウォッシュ
山梨県甲府市湯田2丁目9-5
(3月ごろ甲府市朝気へ移転)
☆ご予約はお電話で☆
070-5551-7879
090-6503-3792



コメント